本文へジャンプしますcorner大阪市労働組合連合会
更新履歴主張・見解政策提言市労連とはごあいさつ市労連のはじまり組織体制お問い合わせ先用語集リンク集HOME
HOME市労連の活動 > 記事

更新日:2023年8月7日

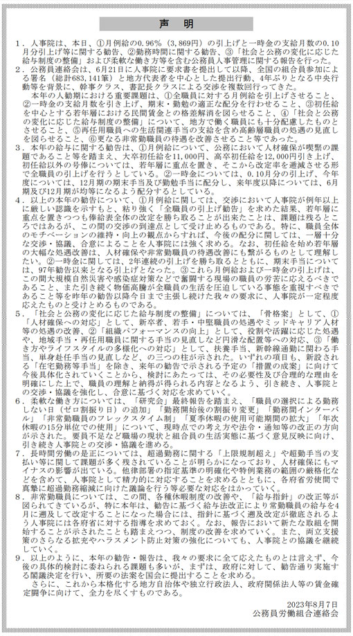
2023人事院勧告

月例給、一時金ともプラス勧告

 →PDFでダウンロード

人事院勧告

<画像をクリックすると拡大します>

人事院勧告

人事院勧告

人事院勧告

人事院勧告

人事院勧告

 

copyright 2005- 大阪市労働組合連合会